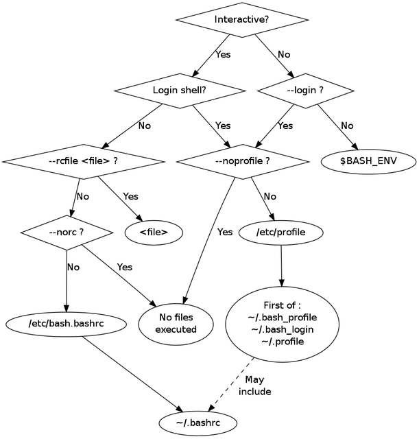
Direct link to originalBack to cheatsheet:bashBack to top bash-startup-files.png Share via Share via... Twitter LinkedIn Facebook Pinterest Telegram WhatsApp Yammer Reddit TeamsRecent ChangesSend via e-MailPrintPermalink × Size of this preview: 572 × 600 pixels. Other resolutions: 61 × 64 pixels 152 × 160 pixels 305 × 320 pixels 458 × 480 pixels 611 × 640 pixels bash-startup-files.png ( 611 × 640 pixels ) Information Date:2024/10/14 20:59Filename:bash-startup-files.pngFormat:PNGSize:45KBWidth:611Height:640 References for bash This list might not be complete due to ACL restrictions and hidden pages. Metadata Exif IPTC cheatsheet/bash.txt Last modified: 2024/10/14 20:59by 127.0.0.1