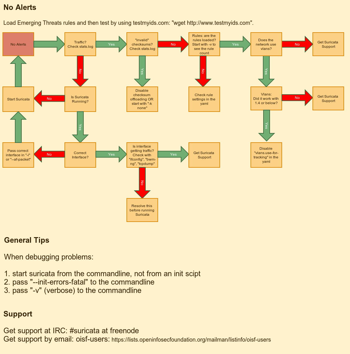
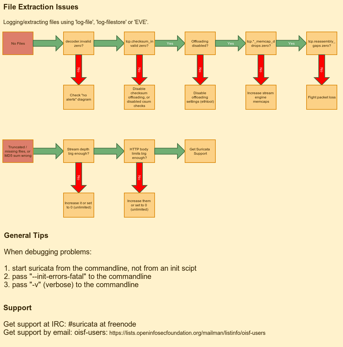
Show pagesourceOld revisionsBacklinksBack to top Share via Share via... Twitter LinkedIn Facebook Pinterest Telegram WhatsApp Yammer Reddit TeamsRecent ChangesSend via e-MailPrintPermalink × Debug Suricata No alerts No files extracted debug/suricata.txt Last modified: 2024/10/14 20:59by 127.0.0.1